近期,国内多地出现新冠肺炎本土确诊病例和无症状感染者,防控形势严峻复杂。为有效控制和降低新冠疫情传播风险,山东省疾病预防控制中心发布疫情防控公众健康提示:
一、自天津(东丽区、滨海新区)、德阳、绵阳、眉山、忻州、太原、防城港、临沧、巴彦淖尔、武汉、成都、鸡西、晋中、泸州、包头、中山、德宏、红河、呼和浩特、广州、无锡、南通、呼伦贝尔、苏州、葫芦岛、黑河、百色、东莞、深圳等发生本土疫情地区入(返)鲁人员,请携带48小时内核酸检测阴性证明,抵达目的地后再进行1次核酸检测;近期从上述地区入(返)鲁已经抵达目的地的人员,请主动向社区(村)、住宿宾馆和单位报备,按规定在3天内进行2次(间隔24小时)核酸检测,继续进行7天自我健康监测,必需外出时请做好个人防护。一旦出现发热、干咳、鼻塞、流涕、乏力、咽痛、嗅(味)觉减退、结膜炎、肌痛、腹泻等症状,请立即报告,并前往发热门诊就诊,详细说明流行病学史。
二、中、高风险地区所在县(市、区、旗)人员暂缓来鲁。确需来鲁的,抵达后进行7天集中隔离和7天居家健康监测。公布中、高风险地区前14天内已经抵达的人员,执行健康管理至抵达后14天,并在随访后的前3天内进行2次核酸检测(间隔24小时),返乡后非必要不外出、不聚集。
三、中、高风险地区所在地级市的其他县(市、区、旗)人员非必要不来鲁。确需来鲁的须持48小时内核酸检测阴性证明,抵达后进行1次核酸检测。公布中高风险地区前14天内已经抵达的人员,进行2次核酸检测(间隔24小时)。
四、机场和港口区域与入境人员或货物有直接接触的服务保障人员、隔离场所、定点医院、发热门诊、冷链相关企业等高风险岗位人员尽量避免来鲁,确需入(返)鲁的须满足脱离工作岗位14天以上且持48小时内核酸检测阴性证明,并提前3天向目的地社区(村居)报备,返乡后非必要不外出、不聚集。
五、近14天内有陆地边境口岸城市旅居史的人员,请持48小时内的核酸检测阴性证明,抵达后进行一次核酸检测。
六、近期有外出旅行史的人员,请密切关注疫情发生地区公布的病例和无症状感染者流调轨迹信息和中高风险地区信息。密切接触者、次密切接触者、与阳性感染者活动的时空轨迹重叠人员、到过或途经中高风险地区人员、同时空伴随人员,要立即向社区(村)、住宿宾馆和单位报告,配合落实隔离医学观察。
七、严格限制前往中、高风险地区及所在县(市、区),非必要不前往中、高风险地区所在地级市的其他县(市、区);高风险岗位人员应尽量避免出行,确需出行的须满足脱离工作岗位14天以上且持48小时内核酸检测阴性证明,并在所在单位报备;发热病人、健康码“黄码”等人员要履行个人防护责任,主动配合健康监测和核酸检测,在未排除感染风险前不出行。
八、建议出行前提前通过中国政府网及国务院客户端小程序查询目的地的最新疫情防控政策,主动配合当地疫情防控措施,途中做好个人防护。
九、严格落实“戴口罩、勤洗手、常测温、少聚集”等个人防护措施,养成良好的个人卫生习惯。一旦出现发热、咳嗽、乏力等症状,立即到医疗机构发热门诊就诊,尽量避免乘坐公共交通工具。
十、建议符合条件的公众全程接种新冠病毒疫苗,提倡完成全程免疫满6个月的公众进行加强免疫。
2月26日公布的感染者主要活动轨迹
(根据网络转载资料整理,请以当地实际情况为准)
第一部分:曾乘坐的交通工具
飞 机

起飞日期:2月18日
航 班 号:JD5685次
起降城市:海南省三亚市-呼和浩特市
汽 车(含私家车、出租车、大巴车等)

呼和
浩特
市
时 间:2月15日
车牌号:蒙AY4382
时 间:2月16日
车牌号:蒙A8P857
时 间:2月18日
车牌号:蒙AY6701 蒙AY9982
时间:2月15日-17日
车牌号:蒙AY5692
时间:2月16日-22日
车牌号:蒙AY2291
公 交 地 铁

2月
13日
车次:地铁2号线
站点:乌兰夫纪念馆站-后不塔气站
2月
15日
车次:地铁1号线
站点:三间房车辆段站-中国银行新华支行
车次:地铁1号线
站点:新华广场站-三间房车辆段站
车次:K3路公交
站点:夕阳红敬老院站-大召站
车次:地铁2号线转地铁1号线
站点:喇嘛营站-新华广场站-东影路站
2月
16日
车次:K7路公交
站点:内蒙古体育职业学院站-四十中站
车次:K7路公交
站点:四十中站-呼和浩特体育场站-内蒙古体育职业学院站
车次:地铁1号线
站点:三间房车辆段站-新华广场站
车次:地铁1号线
站点:新华广场站-三间房车辆段站
2月
17日
车次:地铁1号线
站点:三间房车辆段站A口-将军衙署站B1口
车次:地铁1号线
站点:将军衙署站-三间房车辆段站
车次:地铁2号线
站点:新城图书馆站-诺和木勒站
车次:地铁2号线
站点:诺和木勒站-新城图书馆站
车次:K4公交
站点:内蒙古大学公交站-四期工厂站
车次:33路公交
站点:呼和浩特电务段
车次:33路公交
站点:赛罕区乌兰察布东路吉祥小区
车次:208路公交转乘K6路公交
站点:建和嘉园-内蒙古医院公交站-内蒙古国际蒙医医院
车次:4路公交转乘208路公交
站点:内蒙古国际蒙医医院-内蒙古医院公交站-建和嘉园
2月
18日
车次:地铁1号线
站点:三间房车辆段站-将军衙署站B1出口站
车次:地铁1号线
站点:将军衙署站-三间房车辆段站
车次:地铁1号线
站点:东影路站-西二环路站
车次:8路公交
站点:新华西街公交站-预备役师北路站
车次:K7路公交
站点:百联钢铁仓储市场-新华西街站
车次:地铁2号线转乘1号线
站点:新华广场站-东影路站
车次:208路公交
站点:内蒙古医院-建和嘉园
车次:2路公交
站点:吉祥小区
2月
13日
——
17日
车次:303路公交
站点:公交六公司站-糖厂西区站
2月
14日
——
17日
车次:303路公交
站点:糖厂西区站-公交六公司站
2月
18日
——
19日
车次:地铁2号线转地铁1号线
站点:喇嘛营站-新华广场站-东影路站
车次:地铁1号线转地铁2号线
站点:东影路站-新华广场站-喇嘛营站
日期
未公
布
车次:地铁7号线
站点:沙尾站、上沙站、福民站
车次:地铁2号线
站点:科苑站
车次:公交362路
站点:沙嘴站、宝安交通运输局站、沙井中心客运站
车次:公交M194路
站点:西城上筑站、福田体育公园站
车次:公交M500路
站点:上沙村站、东边站
车次:地铁3号线
站点:少年宫站、福保站
车次:地铁4号线
站点:福民站、龙华站、深圳北站、少年宫站
车次:地铁5号线
站点:民治站、翻身站
第二部分:经停地点和场所
包头市
时间 主要场所和交通工具
居住地
(工作地)
青福新城2号楼
2月
19日
北方医院做核酸检测、G6高速包钢入口上高速
2月
21日
G6高速包头东兴出口下高速、包头铝厂厂区、南绕城国道至南桥停车场
2月
22日
北方医院做核酸、邻圃道菜市场
呼和浩特市
时间 主要场所和交通工具
2月
19日
和林格尔县大宝山服务区
忻州市
时间 主要场所和交通工具
2月
20日
呼北高速山西右卫出口下高速、忻州定襄王家庄料场、沧榆高速曹张入口上高速
吕梁市
时间 主要场所和交通工具
2月
20日
兴县瓦堂铝厂附近诚信运输物流有限公司、呼北高速兴县入口
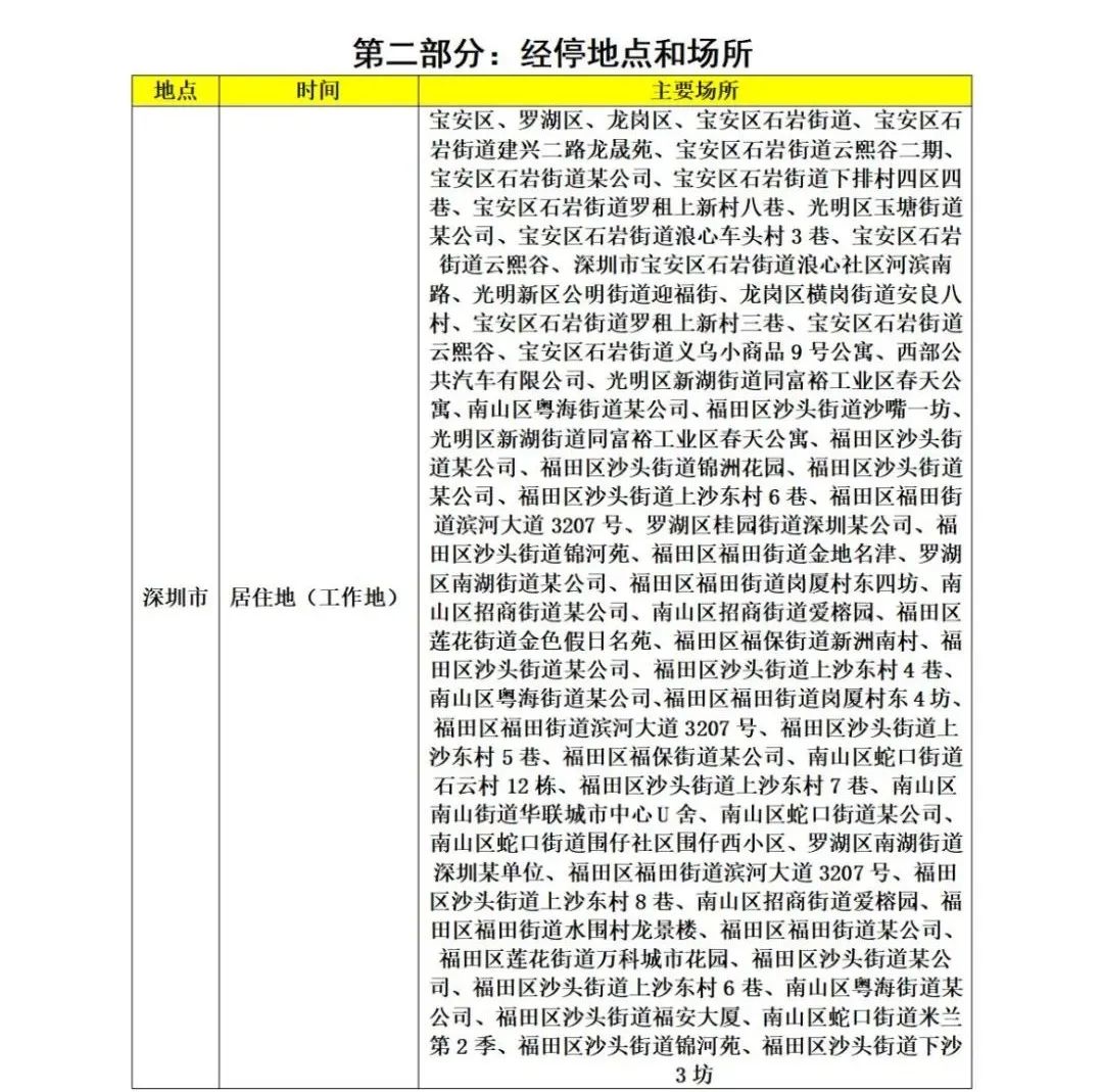
深圳市
时间 主要场所和交通工具
居住地(工作地)
龙岗区、福田区(莲花街道万科城市花园、福田街道皇庭世纪、福保街道益田村、福田街道锦洲花园、沙头街道上沙东村6巷、7巷、4巷、8巷、莲花街道万科城市花园、莲花街道金色假日名苑、莲花街道华茂欣园)、南山区(蛇口街道雷公岭村、招商街道爱榕园、沙河街道汇雅苑、蛇口街道雷公岭15号、南山街道龙海家园、蛇口街道招商路66号)、龙华区民治街道樟坑1区
轨迹涉
及的
地点
罗湖区、龙岗区、福田区(沙头街道:澳葡街风味酒家(天安店)、莲花街道:兰州拉面景田店(景田北路翔名苑)、宝禅茶庄、梅林街道:好和记猪肚鸡(上梅林店) 、香蜜湖街道:深圳市前信汽车服务有限公司、佰味佳客家砵仔菜(竹子林店)、沃尔玛(香蜜湖店)、福田街道:广银大厦、豆豆八刀汤、福保街道:尚齐生活超市、盛和品·湖南手工米粉(益田店)、国大药房(益田店) 、沙头街道:上沙东村1巷、香飘飘炒货店、仁安大药房(上沙东村分店)、友泰生活超市(福民店)、福保街道:新美亚科技深圳有限公司、莲花街道:中电信息大厦东座)、南山区(蛇口街道:叶丰三及第、粤海街道:大冲新城花园2栋、金地威新软件科技园8号楼;、沙河街道:铭子星辰汽车服务(白石洲店)、西丽街道:清华信息港B座、蛇口街道:乐兴购物广场(蛇口店)、南山街道:前海国际人才港、前海深港青年梦工场10号楼)、龙华区(民治街道:深圳市汇成洋汽车服务有限公司龙华分公司、民治街道:东边老村38栋、缪氏川菜(深圳北站缤果空间店)、龙华街道:汇海广场B座)、宝安区(新安街道:新锦安海纳公馆、潮州丁记卤鹅(自由路店)
天津市
时间 主要场所和交通工具
2月
21日
——
26日
雪优花园、中国铁路设计集团有限公司
2月
22日
利丰源烤羊腿复地活力广场店、雅苑足道(空港店)
2月
25日
天津艾迪康(新冠核酸检测采样点)
成都市
时间 主要场所和交通工具
居住地(工作地)
高新区、天府新区
2月
16日
金堂县、顺河街209号附5号鸟语林茶坊
2月
19日
金堂县
2月
21日
高新区、RELX(雅和南二路店)
2月
22日
高新区
眉山市
时间 主要场所和交通工具
2月
22日
——
24日
仁寿县谢安镇新民村11组黎凌生态农庄、谢安镇新民村12组
武汉市
时间 主要场所和交通工具
居住地(工作地)
硚口区宗关街新合东村
2月
22日
新合村菜场、付先生在成都(汉阳区万科未来中心店)、中百超市(新合后街店)
2月
23日
百步龙庭302栋1单元
2月
24日
百步龙庭302栋1单元
2月
25日
菜鸟驿站(新合东村319号店)
2月
26日
宗关街社区卫生服务中心
黑河市
时间 主要场所和交通工具
居住地(工作地)
农行佳苑小区、兴隆街公共卫生间、华泰东城御府小区、二运集资楼检查点
2月
22日
——
23日
七节楼小区
2月
22日
邮政路玉国生鲜三部
2月
24日
七节楼小区、天盈仓买
2月
25日
王肃街23号
北京市(昌平区)
时间 主要场所和交通工具
居住地(工作地)
沙河镇住总万科小区
北京市(朝阳区)
时间 主要场所和交通工具
居住地(工作地)
望京街道上京新航线小区
东莞市
时间 主要场所和交通工具
居住地(工作地)
大朗镇
呼和浩特市
时间 主要场所和交通工具
2月
13日
新城区、赛罕区、土默特左旗、和林县、玉泉区
2月
14日
新城区、赛罕区、土默特左旗、和林县、玉泉区
2月
15日
新城区、赛罕区、土默特左旗、和林县、玉泉区、武川县
2月
16日
新城区、赛罕区、土默特左旗、回民区、玉泉区、和林县、武川县
2月
17日
新城区、赛罕区、土默特左旗、玉泉区、和林县、回民区、武川县
2月
18日
新城区、土默特左旗、赛罕区、和林县、回民区、玉泉区、武川县
2月
19日
新城区、土默特左旗、赛罕区、回民区、玉泉区
2月
20日
新城区、赛罕区、回民区、玉泉区、土默特左旗
2月
21日
新城区、赛罕区、回民区、玉泉区、土默特左旗
2月
22日
新城区、土默特左旗
2月
23日
新城区
备注:已公布的中高风险区所在县(市、区),不再逐一列举轨迹涉及的具体地点。
















