你心中北方城市的冬天是什么样子,寒风凛冽、白雪皑皑,还是朔风卷地、寒雾凝霜?
事实上的日照,一座适合冬季康养的宝藏小城正吸引着越来越多的“越冬长者”在此安度寒冬,成为北京、天津、东北等地老年人和离退休老干部康养的青睐之地。“9—11月,我们共接待旅居客户13600多人次,比去年大幅增加”,嘉豪·书香里养老社区运营总经理范敏介绍。

第四届中国康养大会发布“2025中国康养城市排行榜百强”,日照市位居第28位,这座城市究竟藏着怎样的吸引力,能让众多长者与康养团队慕名而来?答案,就藏在它得天独厚的康养禀赋里。


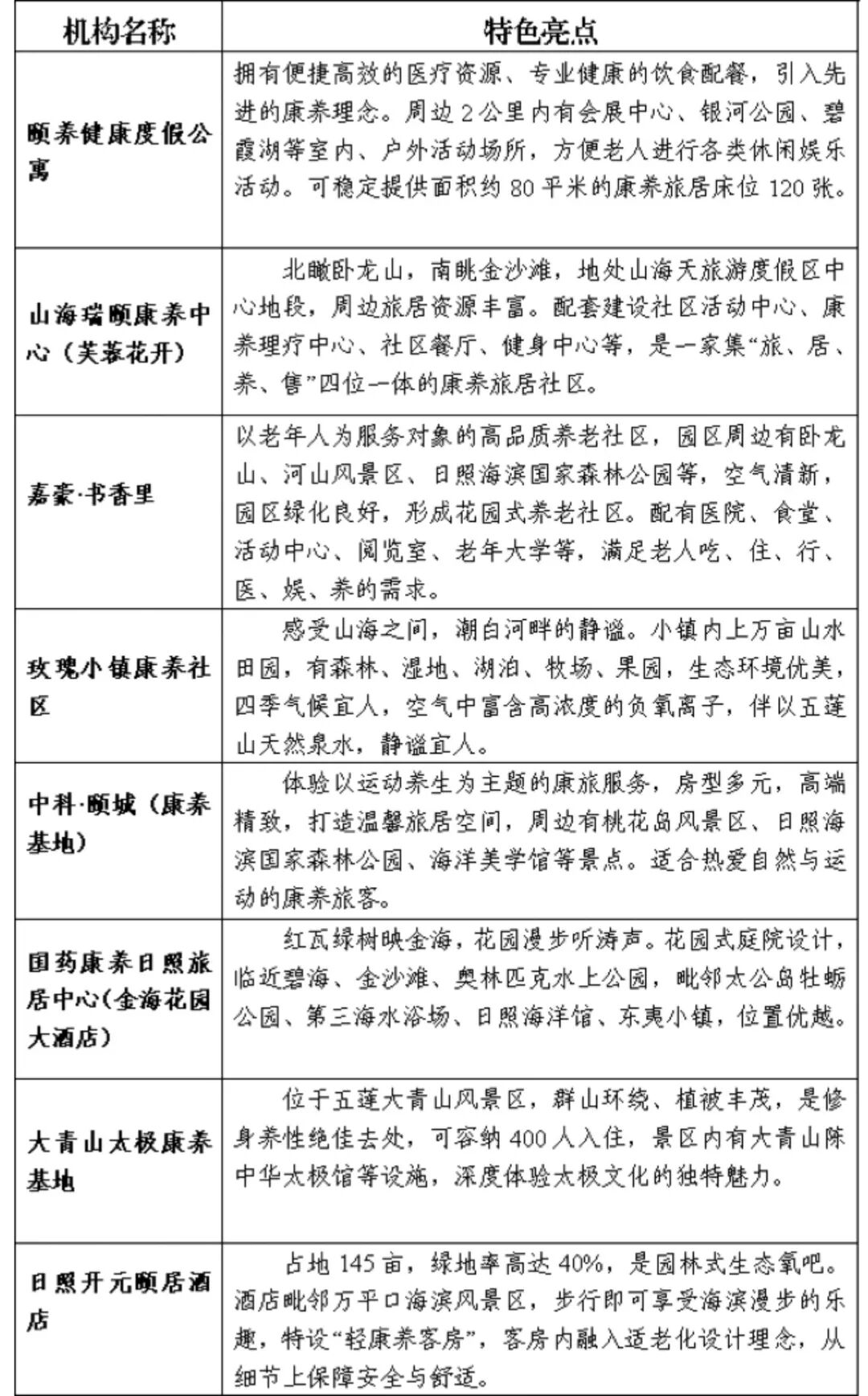
“北方屋里热外面冷,南方外面热屋里冷,还是日照最舒服,屋里热外面也不冷”来自北京的退休教师黄阿姨正在院子里悉心打理着自己的小菜园,黄阿姨曾是一位旅居全国的“候鸟老人”,最终选择了日照,这是她在日照过的第九个冬天。 对于长者康养而言,冬日的舒适感至关重要——既要避寒,又要感受季节的变化,而清新的空气与温润的气候正是日照的核心优势。日照地处北方的南方,南方的北方,属于温带半湿润大陆性季风气候区,同时受海洋性气候调节,形成了“冬无严寒、夏无酷暑、四季分明”的典型特征。即便北方已现霜雪,日照的阳光仍带着温柔力道,加上长达4个月的供暖季,为这片土地注入暖意。 万平口的沙滩洁净松软,经日光映照后暖意融融,海风轻拂间,裹挟着海洋特有的清爽气息,富含负氧离子的空气滋润肺腑。 浮来山上的千年银杏,铺就满地金黄,触摸四千年的年轮脉络,银杏树下祈福系带,在莒国古城的青砖黛瓦间聆听春秋故事。 国家森林公园林区草木清香萦绕,深吸一口满是自然气息,静坐聆听枝叶轻响,周身疲惫都悄然褪去。 闲暇时品一杯日照绿茶,因昼夜温差大而积累了丰富的氨基酸、维生素、茶多酚等营养,为健康持续赋能。 2万亩的丹参、1万亩的黄芩,以及黄芪、瓜蒌、金银花……在钟灵毓秀的全国著名的“中药材之乡”,感受漫山遍野皆药圃的美景,品尝地道药膳美食,滋补养生。 日照市提前布局,在山海之间,打造适配冬日康养的特色机构10余家,提供康养旅居床位2000张以上,成为长者的“暖冬之家”。不论您长居康养、短期度假,还是主题式的养生、文娱或摄影,不论您向往田园牧歌、茶韵雅集,还是青睐理疗健身、推窗见海,日照皆可提供细致贴心的方案。 无需顾虑路途遥远与冬日安置,日照的山海、暖汤、佳肴与悉心照料,都已准备就绪。这个冬天,不妨来日照开启暖身养心的康养旅程,让每一段岁月都浸透来自这片黄海之滨的山海的暖意。










